当前位置:
首页
>
政府信息公开
>
法规文件
>
政策解读
>
图片解读
索 引 号
11370800004313485J/2025-02389
公开方式
主动公开
发布机构
济宁市应急管理局
组配分类
图片解读
成文日期
2025-09-30
失效日期
有效性
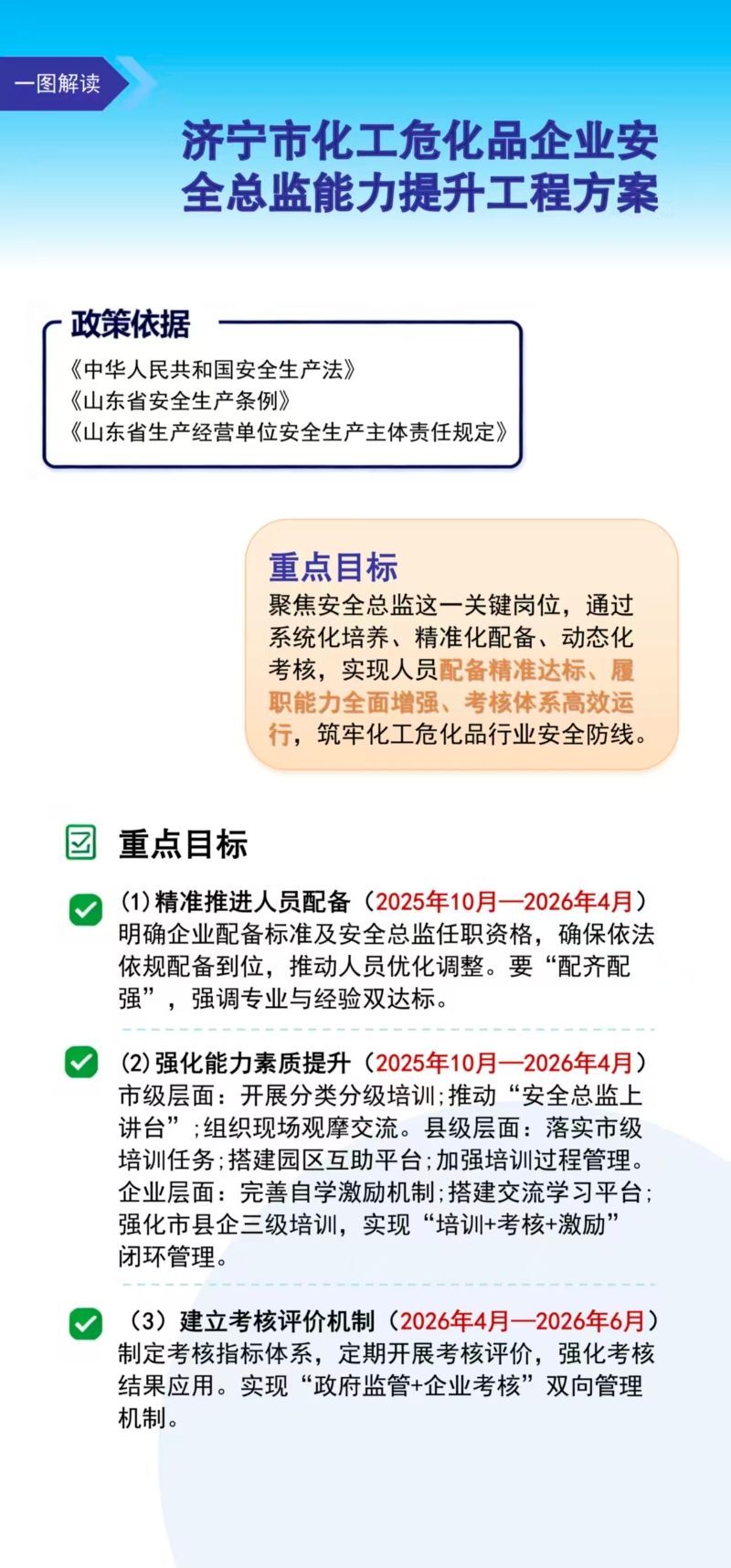
一图解读丨全市化工危化品企业安全总监能力提升工程方案
发布日期:2025-09-30
信息来源:济宁市应急管理局
浏览次数:
次
字体:[
大
中
小
]
打印
关闭
政策文件
部门文件
济宁市应急管理局关于印发《全市化工危化品企业安全总监能力提升工程方案》的通知
友情链接
欧美精品
|
极品探花
|
剧情做爱
|
巨乳a片